中国石油广西石化公司120万吨/年乙烯装置一次开车成功

中新网钦州10月27日电(张广权李芳)10月26日14时38分,中国石油广西石化公司120万吨/年乙烯装置正式投料,并于27日2时41分产出合格产品,标志着装置一次开车成功。这一关键节点标志着该公司彻底完成从“燃料型”炼厂向

北方多地早已冷似常年11月 冷空气持续南下

今年下半年最强冷空气在过去两天重点影响了长江以北地区。随着冷空气继续南下,贵州、湖南、江西、安徽、浙江、江苏等地出现了6℃至14℃的降温。未来三天,冷空气将继续南下,并有新的冷空气补充,中东部气温将持续刷新今年下半年以来的新低

皮卡都拉不下!黑龙江一地惊现黑熊上街:已被妥善处置

10月23日消息,昨晚,黑龙江省双鸭山市宝清县发生一起野生黑熊闯入城区事件。据当地网友介绍,当晚21:23左右,一头体重约400斤的成年黑熊从和平村方向进入城区,先后在金茂华府小区、北兴宾馆周边及友谊街等区域活动,持续近1小时。目击者称,黑...

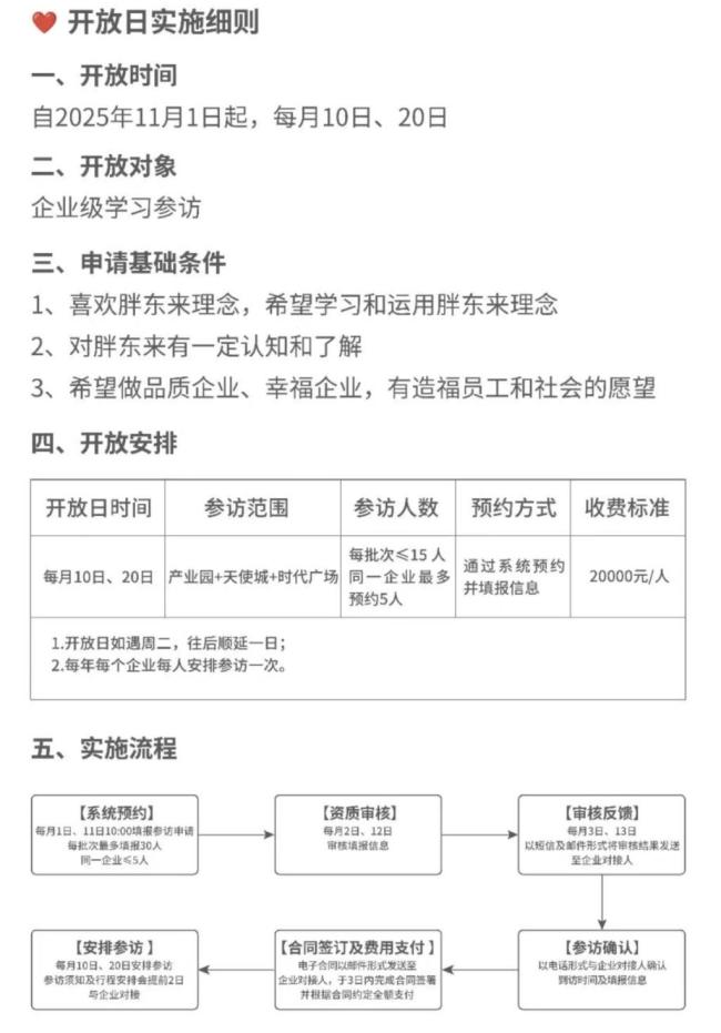
胖东来称收费2万只为促进交流 限量参观提升稀缺感

胖东来商贸集团表示,其价值在于传播先进的文化理念、生活理念和科学的管理方法,通过企业的样板,让更多人懂得如何健康科学地做企业,如何轻松幸福地生活。从2025年11月1日起,每月10日和20日,胖东来将对外开放,接待企业级学习参观

小鹏汽车广州新总部启用 新征程启航

小鹏汽车今日宣布新总部在广州正式启用,标志着公司进入新的发展阶段。小鹏汽车董事长何小鹏提前一天公布了这一消息。他透露,新总部占地近40万平方米,包括8万平方米的公园。其独特的X造型设计和3个科技销售展厅引人注目

埃塞俄比亚发生铁路事故致14人死亡

  新华社亚的斯亚贝巴10月21日电(记者刘方强)据埃塞俄比亚媒体21日报道,该国东部当天发生一起铁路事故,造成至少14人死亡、29人受伤。  埃塞俄比亚迪雷电视台援引当地政府部门消息称,一列载有乘客

中国援马达加斯加医疗队开展义诊

  新华社塔那那利佛10月22日电(记者凌馨)第24批中国援马达加斯加医疗队20日至21日在马首都塔那那利佛北郊的阿努西亚拉医院开展义诊活动,两天内累计为300多名当地民众提供免费诊疗服务。10月21

欧盟研究:人工智能不是可靠的新闻来源

  新华社北京10月22日电 如今越来越多人使用人工智能助手获取新闻。然而,欧洲广播联盟22日发布的一项研究显示,被问及新闻事件时,当下欧美地区广泛使用的人工智能助手给出的回答约半数有错。研究人员提醒

首页 上一页 23 24 25 26 27 28 29 下一页 尾页

每页10条(第 26 / 224 页) 共 2232 条

©版权 2009-2020 海外资讯      联系我们   SiteMap