超10亿元首付款!重庆药企再出海

2025-12-11 动脉新医药 HaiPress

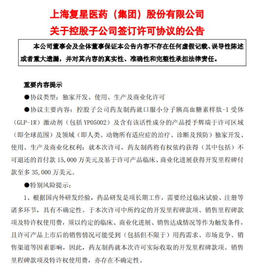
12月9日晚,复星医药(股票代码:600196.SH,02196.HK)发布公告,其控股子公司重庆药友制药有限责任公司(以下简称“药友制药”)与全球制药巨头辉瑞(Pfizer Inc.)正式签订《许可协议》。根据协议,药友制药将自主研发的口服小分子胰高血糖素样肽-1受体(GLP-1R)激动剂YP05002及含该活性成分的产品,在全球范围内(覆盖人类、动物所有适应症的治疗、诊断及预防领域)的独家开发、生产与商业化权利授予辉瑞。

YP05002:GLP-1口服小分子+多适应症延展

YP05002是由药友制药自主研发的一款小分子激动剂,目前该分子正处于澳大利亚进行的I期临床阶段。根据公告,药友制药将获得1.5亿美元首付款,未来若全部里程碑触发,其总回报预计将高达19.35亿美元,以及销售分级版税。

业界对YP05002保有较高关注,不仅是因为其属于GLP-1R激动剂,更在于它“小分子+口服”的给药方式可能为GLP-1药物开辟新的可及性与应用场景。

传统GLP-1受体(GLP-1R)激动剂如司美格鲁肽(Semaglutide),其皮下注射制剂及口服制剂(商品名Rybelsus®)虽已在2型糖尿病与体重管理领域取得良好临床效果,但肽类本质使其面临多重核心局限。

一方面,肽链结构决定了药物合成流程复杂,生产与纯化成本偏高,且对生产储存全链条的供应链管理提出较高要求;另一方面,肽类易被胃肠道蛋白酶降解,口服制剂需依赖特殊吸收增强剂(如辛酸钠衍生物SNAC)协助穿透胃肠黏膜,即便如此,其生物利用度仍处于较低水平,且对服药时机(需空腹服用、服药后30分钟内不进食饮水)有严格限制,这不仅影响患者长期依从性,也在一定程度上缩小了适用人群范围,限制了市场推广的灵活性。

相比之下,小分子化合物若设计合理,在稳定性、口服吸收、生产工艺与规模供应方面可能具备更大优势,也更容易适配慢性病管理或大规模市场。YP05002的授权,正是基于这种产业化视角与未来普及潜力。更值得关注的是,这类小分子GLP-1R激动剂的潜在适应症不仅包括慢性体重管理与2型糖尿病,还涵盖代谢功能障碍相关脂肪性肝炎(MASH,亦称非酒精性脂肪性肝炎)。

当然,从I期临床到最终获批并成为市场可用药物之间,还存在诸多关键不确定性,例如晚期临床试验的安全性确认、与现有注射或口服肽类药物的疗效/安全性比较、生产与供应链的放大是否稳定、以及全球监管和市场接受度等。尤其考虑到GLP-1R激动剂历史上在肝、胃肠道等方面的安全性问题,对小分子化合物的长期耐受性和器官毒性监测仍是核心挑战。

因此,YP05002的意义在于,它代表了一条“小分子+口服+可规模化生产+潜在广泛适应症”的候选路径;但它能否成为GLP-1药物普及化和产业化的下一个样板,尚需更多临床与现实世界数据检验。

卖方协同:复星的创新孵化与药友的产能底气

这次许可交易的达成,很大程度上得益于三方在产业链布局中形成的差异化互补能力。

作为母公司,复星医药自1994年成立以来,已构建起制药、医疗器械与医学诊断、医疗健康服务的全产业链布局,核心业务已主要覆盖美国、欧洲、非洲、印度和东南亚等海外市场。2024年其研发投入达55.54亿元,通过自主研发、合作开发、许可引进的多元化模式,持续丰富创新管线。

在GLP-1领域,复星医药此前已通过合作布局了注射剂产品,例如,今年5月与九源基因达成战略合作,获得其司美格鲁肽生物类似药等GLP-1类产品在中东北非、撒哈拉以南非洲全部国家及部分东盟国家的独家临床开发、注册、生产和商业化权益,以此补齐自身在代谢与代谢并发症领域的海外产品布局。

药友制药则是是复星医药体系内负责化药研发与产业化的核心企业之一,拥有80余年历史,在“原料药+制剂”一体化能力上具有全国性影响力。其口服固体制剂生产线设计产能达10亿片/年,且早在2019年就通过美国FDA现场检查,叠加近年产能扩充与数字化升级,实际供给能力持续提升。对于口服小分子GLP-1药物而言,药友的工艺、质量体系和大规模产能,是跨国药企考量商业化可行性的重要因素,也是其在此次合作中的核心价值。

买方补位:辉瑞GLP-1再启新局

而对于辉瑞而言,此次合作是其GLP-1管线的战略性补位。辉瑞是全球商业化能力最强的跨国药企之一,在心代谢、疫苗、抗感染和肿瘤等领域拥有成熟的全球多中心临床网络和销售体系。

然而在GLP-1赛道,辉瑞的内部研发经历了阶段性挫折:2023年终止了小分子GLP-1激动剂lotiglipron的开发;2025年又停止了同系列口服GLP-1药物danuglipron(PF-06882961)的进一步推进,主要原因涉及安全性评估。

在诺和诺德、礼来等公司凭借司美格鲁肽、替尔泊肽快速扩大GLP-1市场规模的背景下,辉瑞亟需通过外部管线补足其在口服GLP-1方向的空白。通过引入YP05002,辉瑞不仅快速获得了口服GLP-1的核心资产,还借助其多适应症潜力(尤其是MASH),有望在GLP-1的第二增长曲线中重建竞争力。

GLP-1竞争,进入细分时代

此次合作,是全球GLP-1市场从规模扩张迈入细分竞争时代的缩影。当诺和诺德、礼来以近九成的市场份额主导市场,后发者需靠“场景精准化、技术差异化、适应症延伸”破局,而巨头则通过外部合作快速补位,重构竞争生态。

GLP-1的细分竞争已呈现三大核心特征。

其一,新兴适应症成蓝海。据《世界肥胖地图2025》预测,2030年的全球成年人超重及肥胖比例将达到50%,覆盖人群近30亿,肥胖相关治疗需求进入爆发期;而据弗若斯特沙利文预测,2030年全球MASH患病人数将达4.9亿人,中国市场患病人数也将增至0.56亿人,对应的全球药物市场规模将攀升至322亿美元,该领域长期缺乏特效药的现状,使其成为药企必争的千亿级赛道。

当前,头部企业纷纷卡位布局:礼来替尔泊肽已获批减重新适应症,诺和诺德司美格鲁肽也斩获FDA授予的MASH适应症批准。在此背景下,YP05002在口服GLP-1赛道的早期布局,恰好精准契合辉瑞在新兴代谢适应症领域的补位需求,这种锚定临床空白与市场潜力的差异化策略,正是细分赛道突围的核心逻辑。

其二,剂型适配精准场景,口服制剂的市场热度与场景适配性形成强共振。据贝哲斯咨询研报,2024年口服制剂在全球药物制剂市场中占据42.2%的核心份额,预计2024-2029年复合年增长率将达6.0%,凭借患者依从性高、非侵入性、给药简便的显著优势,成为慢病治疗领域的优选剂型。这一趋势在GLP-1赛道尤为明显:口服司美格鲁肽即便生物利用度仅0.4%-1%,2024年销售额仍突破30亿美元,充分印证了糖尿病、肥胖症等慢病群体对便捷用药的刚性需求,也凸显了口服剂型在长期治疗场景中的不可替代价值。

其三,产业链能力成隐性壁垒:药友制药“原料药+制剂”一体化产能,不仅保障供应稳定,更能降低生产成本,这也是其I期阶段就能获得高额许可的核心支撑,凸显细分竞争已从分子层面延伸至产业链层面。

这场交易更折射出行业生态的重构:巨头正通过并购、许可整合优质资产,以“换时间”补全管线短板。对行业而言,信号已然清晰:GLP-1赛道跟随创新(me-too)难寻突围空间,兼具细分场景定位、技术差异化、产业链能力的项目才有可能立足。而中国创新药出海,也正从单一分子的单点突破,迈向“分子创新+工程与产能能力+多适应症策略”的体系化竞争新阶段。

(责任编辑:zx0600)

免责声明:本文转载自其它媒体,转载目的在于传递更多信息,并不代表本网赞同其观点和对其真实性负责,亦不负任何法律责任。 本站所有资源全部收集于互联网,分享目的仅供大家学习与参考,如有版权或知识产权侵犯等,请给我们留言。
©版权 2009-2020 海外资讯      联系我们   SiteMap