胖东来20名员工因勇敢正义被奖励 英勇行为获高额表彰
2025-11-06 HaiPress
11月5日晚,许昌市胖东来超市有限公司官方抖音账号发布了一则关于胖东来员工勇敢正义奖励的公示。据公示信息,公司对参与11月2日生活广场突发故意伤害应急事件处置的20名员工进行了共计20万元的奖励,单人最高奖励达5万元。

此前,11月2日下午,许昌市胖东来生活广场内发生一起故意伤害案件。犯罪嫌疑人冯某某因纠纷将吴某某和徐某某夫妻二人致伤。案发后,巡逻警力与商场保安人员迅速将嫌疑人抓获,并及时将伤者送医。目前,两名伤者伤情稳定,案件正在进一步侦办中。

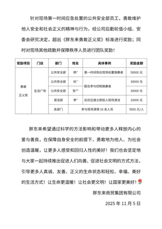
根据公示,针对现场第一时间应急处置的公共安全部员工,以及勇敢维护他人安全和社会正义的精神与行为,公司决定给予超出《胖东来勇敢正义奖》标准的奖励。其中,第一时间到达现场处置施暴者的公共安全部员工杨某获得5万元奖励,配合参与控制施暴者的两人各获得3万元奖励,反应迅速立即投入现场清洁的一人获得1万元奖励,此外,参与现场清理的16名人员每人获得5千元奖励。
胖东来公司官网显示,勇敢正义奖励标准包括内部公告表扬及根据具体事件发放500至10000元的奖励。对于做出重大贡献的情况,经门店及公司评估后可超出以上标准予以奖励。勇敢正义的行为包括在保护自己的基础上救助处于危险中的他人、报警或叫救护车;主动帮助或送治受伤、摔倒、醉酒无自我意识等危急情况的人员;救助轻生、落水、触电等生命处于危险情况的人员;在灾害场合进行抢险、救灾、救人或协助专业人员救援;及时扑救火情或为救援争取时间、减少损失;帮助解决他人车辆故障等问题。
免责声明:本文转载自其它媒体,转载目的在于传递更多信息,并不代表本网赞同其观点和对其真实性负责,亦不负任何法律责任。 本站所有资源全部收集于互联网,分享目的仅供大家学习与参考,如有版权或知识产权侵犯等,请给我们留言。
